
各有关单位、各位考生:
根据广西壮族自治区职业技能鉴定中心《关于印发〈广西职业技能等级认定考务实施细则(试行)〉的通知》(桂职鉴发〔2021〕1号)文件要求,在广西壮族自治区职业技能鉴定中心指导下,中教畅享(广西)科技有限公司将于2022年12月17日开展电子商务师一级、二级、三级职业技能等级认定工作,现将有关工作通知如下:
(一)职业(工种)名称:电子商务师。
(二)认定等级:一级/高级技师、二级/技师、三级/高级工。
本次认定报名面向所有年满16周岁且符合报考要求的在校师生、社会人士。

04认定地点
广西壮族自治区南宁市,具体地点、考场及座号详见准考证。
(一)理论知识考试主要考核从业人员从事本职业应掌握的基本要求和相关知识要求;技能考核主要考核从业人员从事本职业应具备的技能水平,解决实际问题的能力;综合评审对考生进行全面评议和审查。
(二)电子商务师一级、二级考试包含理论知识考试、技能考核和综合评审。理论知识和技能考核均以机考方式进行,综合评审采取审阅技术总结和机考答辩方式进行,考生须根据考试报名平台显示的综合评审技术总结提交要求,在考前5日前上传技术总结至考试报名平台。
理论知识考试、技能考核和综合评审均实行百分制,成绩皆达60分(含)以上者为合格。其中理论知识考试时间为90分钟,技能考核时间为120分钟,综合评审时间为30分钟。
(三)电子商务师三级考试包含理论知识考试和技能考核。理论知识与技能考核均以机考方式进行。理论知识考试和技能考核均实行百分制,成绩皆达60分(含)以上者为合格。其中理论知识考试时间90分钟,技能考核时间为120分钟。
(一)申报方式
报考人员须访问中教畅享职业技能等级认定官方网站(网址:http://www.jinengpingjia.com/),进入“考试报名”栏目,注册并登录后点击对应职业及级别的认定计划的报名链接进行考试报名。
(二)申报条件
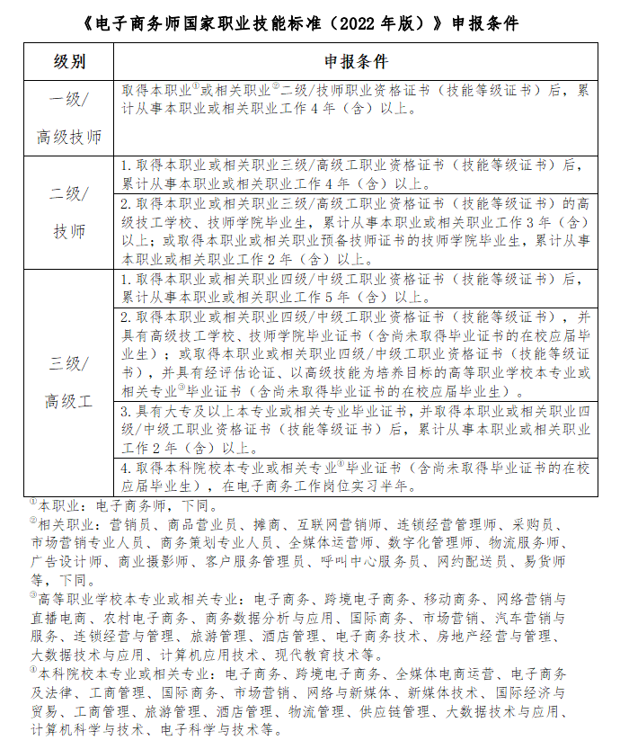
符合职业技能等级认定对应职业及级别申报条件的考生,可参加对应职业及级别的职业技能等级认定(申报条件详见附件1)。
(三)报名及缴费
1、报名:满足申报条件的报考人员须选择对应职业(工种)及级别的认定计划报名,在报名期限2022年11月23日至12月2日内完成基本信息填写、个人照片电子版、身份证正反面电子版、职业技能等级认定登记表、学历证明、工作经历证明、培训证明等资质材料。
2、报名受理:考务工作人员在收到报考人员报名信息2个工作日内,对报名资质进行审核,报名审核结果将以短信形式进行发送,并可在系统内查看进度及结果。
3、网上缴费:报考人员收到报名资质审核通过短信后,按规定时间登录考试报名平台,进行网上缴费,并申领考试费发票。逾期未完成网上缴费的,视为自动放弃考试资格;报名成功后,因个人原因不能参加认定者,考试费用不予退还(收费标准见附件2)。
(四)二级综合评审技术总结上传
报名资质通过审核并完成考试缴费的考生,须根据考试报名平台中的综合评审技术总结要求,在2022年12月12日前将综合评审技术总结上传至考试报名平台,逾期未完成上传的,综合评审技术总结部分得分为零。
(五)准考证获取
已成功缴费的报考人员可于考试开始前5日获取准考证,并按照准考证上的要求在规定时间及地点参加考试。
(六)成绩及证书信息查询
1、成绩公示:当次认定结束后15个工作日内在中教畅享职业技能等级认定官方网站(http://www.jinengpingjia.com/)进行公示,公示期不少于5个工作日,对考生成绩复查、投诉举报按制度处理。
2、证书查询:证书信息上报人力资源和社会保障部证书全国联网查询系统后,考生可访问中教畅享职业技能等级认定官方网站(http://www.jinengpingjia.com/“查询-证书信息查询”栏目)或技能人才评价证书全国联网查询网站(http://jndj.osta.org.cn/“职业技能等级证书”栏目),进行查询。
(七)补考事项
1、考生单科成绩合格的,保留合格科目成绩一年(自首次认定之日起计算)。在合格成绩保留期内,考生可参加一次不合格科目的补考。
2、首次参加综合评审不合格(含缺考)的,若当次考试相应职业(工种)的理论知识或技能操作任一科目合格可在一年内报名参加补考,且只能参加一次补考(即不合格的理论知识或技能操作科目当次应同时补考)。
(八)证书领取
当次认定证书通过广西壮族自治区职业技能鉴定中心审核后,中教畅享(广西)科技有限公司将发放职业技能等级证书。
认定相关信息均在中教畅享职业技能等级认定官方网站(http://www.jinengpingjia.com/)予以公布。
(一)业务受理地址:广西壮族自治区南宁市青秀区民族大道131号航洋国际城2号楼2703号
(二)业务受理时间:08:30-17:30(工作日)
(三)业务咨询电话:400-007-5676
(四)业务查询途径:http://www.jinengpingjia.com/
(五)公开监督邮箱:ecc@itmc.cn
中教畅享(广西)科技有限公司
2022年11月16日
附件1:《电子商务师国家职业技能标准(2022年版)》申报条件

附件2:电子商务师职业技能等级认定收费标准

联系客服